各位老师:
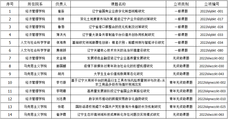
为加强立项课题研究的指导和服务工作,省社科联实施立项课题中期检查制度,批准立项半年后,对当年度立项课题进行中期检查。2022年度辽宁经济社会发展立项课题负责人需填写《2022年度辽宁经济社会发展课题中期进度检查表》。
截止时间:2022.3.25
纸质版:
(1)《2022年度辽宁经济社会发展课题中期进度检查表》一式一份;
(2)佐证材料一式一份。
电子版
(1)《2022年度辽宁经济社会发展课题中期进度检查表》;
(2)佐证材料。
(3)《2022年度辽宁经济社会发展课题中期进度情况统计表》。
注:纸质版送至文科院(主楼106),电子版发送至wkb@dlut.edu.cn。
联系人:邓连智
联系电话:84709736
需要提交材料的名单
